距离开幕
网站首页
展会概况
展会介绍
主办与组织者
展会日程
同期活动
展会评价
展商服务
参展邀请函
为什么参展
如何参展
谁来参展
部分展商
专业媒体宣传
展台搭建服务
展位图
观众服务
参观邀请函
为何参观
谁来参观
如何参观
展馆交通
新闻动态
展会新闻
展会公告
往届回顾
下载中心
联系我们
新闻动态
展会新闻
展会公告
展会公告
当前位置:
首页
> 新闻动态 > 展会公告 > 正文
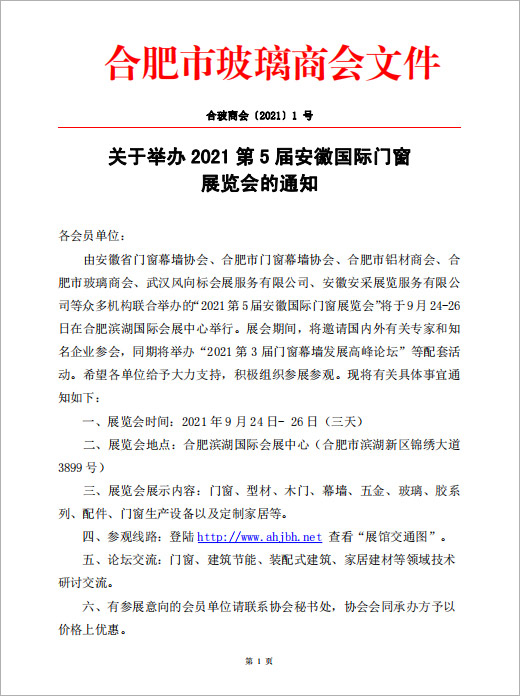
合肥市玻璃商会《关于举办2021安徽门窗展》的通知
来源: 合肥市玻璃商会
发布时间: 2021-03-31
点击: 105277
copyright © 2025 www.ahjbh.com.All rgihts reserved by
安徽制博汇会展服务有限公司
. 技术支持 by ChuYueIT.
皖ICP备2025101889号-1